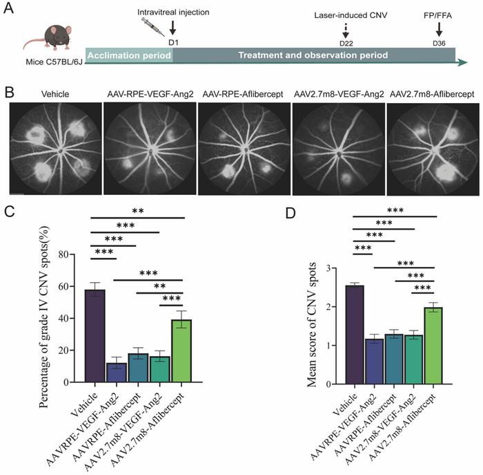
nAMD: Neuartige Gentherapie zeigt vielversprechende Ergebnisse11. August 2025 Die neue AAV-Gentherapie (XMVA09) konnte im Tiermodell zeigen, dass sie Neovaskularisationen und Gefäßleckage wirksam untrdrückt.Symolbild.©Joel bubble ben-stock.adobe.com In einer chinesischen Studie wurde ein neuer vielversprechender Gentherapieansatz zur Behandlung von neovaskulärer altersbedingter Makuladegeneration (nAMD) vorgestellt. Die derzeitige Erstlinienbehandlung für die nAMD sind Anti-VEGF-Wirkstoffe, die gute therapeutische Ergebnisse gezeigt haben. Trotz ihrer Wirksamkeit erfordern Anti-VEGF-Therapien häufige intravitreale Injektionen und regelmäßige Klinikbesuche, um ihre Vorteile aufrechtzuerhalten. Das bringt erhebliche Herausforderungen für die langfristige Compliance der Patienten und die Wirksamkeit in der Praxis mit sich. Daher müssen nach Meinung der Studienautoren neue langfristige Therapiestrategien für nAMD weiter untersucht werden. Neuer AAV-Vektor zielt auf VEGF-A und ANG-2 ab Adeno-assoziierte Viren (AAV) sind aufgrund ihrer Sicherheit und ihrer Fähigkeit, eine langfristige Transgenexpression in Netzhautzellen zu gewährleisten, ein weit verbreitetes Werkzeug für die Genübertragung in der okulären Gentherapie. Diese Forschungsarbeit beleuchtet die Entwicklung eines neuartigen, gentechnisch veränderten AAV-Vektors (AAV-RPE) sowie eines bispezifischen Antikörpers (VEGF-Ang2). Dieser zielt sowohl auf den vaskulären endothelialen Wachstumsfaktor A (VEGF-A) als auch auf Angiopoietin-2 (ANG-2) ab, zwei wichtige Auslöser für abnormales Blutgefäßwachstum und -leckagen bei nAMD. Eine einzige intravitreale Injektion der AAV-Gentherapie (XMVA09) trägt zur langfristigen Expression des therapeutischen Antikörpers speziell in RPE-Zellen bei. Neovaskularisation und Gefäßleckage werden im Tiermodell wirksam unterdrückt Präklinische Studien haben gezeigt, dass XMVA09 die Neovaskularisation und Gefäßleckage in CNV-Modellen sowohl bei Mäusen als auch bei nicht-menschlichen Primaten (NHPs) wirksam unterdrücken kann. Zudem weisen XMVA09, AAV-RPE-Aflibercept und AAV2.7m8-VEGF-Ang2 im Vergleich zu AAV2.7m8-Aflibercept (ADVM022) in Maus-CNV-Modellen einen signifikanten Vorteil hinsichtlich der therapeutischen Wirksamkeit auf (Abb.). Wirksamkeit der AAV-RPE- und AAV2.7M8-bezogenen Gentherapie bei laserinduzierten CNV-Läsionen bei Mäusen.Abbildung.© Yuan Cai et al. (2025) Auch ist die Gentherapie sicher und zeigt keine Anzeichen für eine Netzhauttoxizität sowie eine geringe Immunogenität wie die NHP-Studien ergeben haben. Darüber hinaus hat eine von Forschern initiierte klinische Studie gezeigt, dass die Gentherapie gut verträglich ist und nAMD-Patienten erhebliche klinische Vorteile gewährt. Fazit und Zukunftsaussichten Insgesamt bietet diese neue Gentherapie den Autoren zufolge eine sichere und wirksame Behandlungsoption für nAMD. Das Forschungsteam plant nun, größere klinische Studien durchzuführen, um die Sicherheit und Wirksamkeit zu bestätigen. Bei Erfolg könnte dieser Ansatz auch für andere durch Angiogenese verursachte Netzhauterkrankungen angepasst werden. (BIERMANN/SaS)
Mehr erfahren zu: "Klimawandel beeinträchtigt zunehmend menschliche Gesundheit" Klimawandel beeinträchtigt zunehmend menschliche Gesundheit Mehr Hitzetote sind nur eine Folge des Klimawandels. Ein Bericht zieht für Europa Bilanz. So leiden etwa Pollen-Allergiker unter dem früheren Beginn der Saison. Auch das Verbrennen von Holzpellets – […]
Mehr erfahren zu: "Monoklonaler Antikörper gegen Vasoinhibin entwickelt" Monoklonaler Antikörper gegen Vasoinhibin entwickelt Wissenschaftlern des Klinikums Nürnberg und der Paracelsus Medizinischen Privatuniversität ist es gelungen, den ersten monoklonalen Antikörper zu entwickeln, der Vasoinhibin — auch bekannt als 16-kDa-Prolaktin (16K PRL) — spezifisch und […]
Mehr erfahren zu: "Protesttag: Pro Retina fordert Barrierefreiheit" Protesttag: Pro Retina fordert Barrierefreiheit „Nichts über uns ohne uns“ – unter diesem Motto steht der Europäische Protesttag zur Gleichstellung von Menschen mit Behinderung am 5. Mai bei Pro Retina Deutschland.